江西乾照光电新型显示LED mini芯片智能化设备更新项目取得进展
2025-02-12
中国照明网报道

12880
导语: 1月10日,南昌市生态环境局官网发布了江西乾照光电新型显示 LED mini 芯片智能化设备更新项目环境影响报告表的拟批准公示。
1月10日,南昌市生态环境局官网发布了江西乾照光电新型显示 LED mini 芯片智能化设备更新项目环境影响报告表的拟批准公示。


2.16亿项目详情
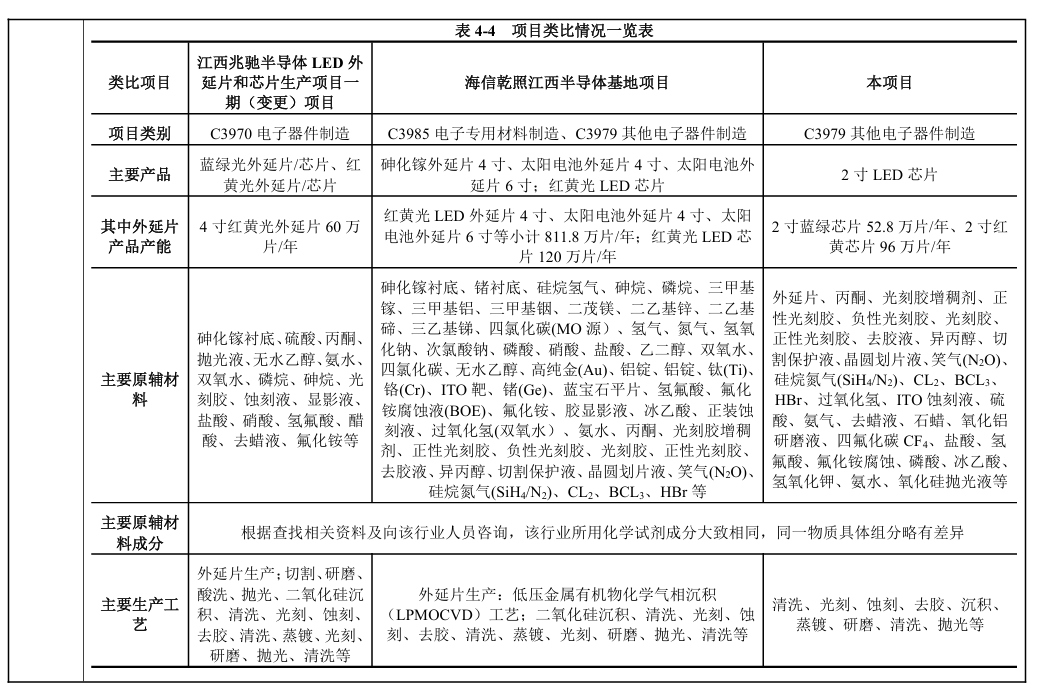
公告资料显示,项目总投资21557万元,拟在乾照光电南昌基地建设江西乾照光电有限公司新型显示LED mini芯片智能化设备更新项目。
主要建设内容包括在现有生产车间基础上,购置清洗设备、蒸镀设备、研磨设备、切割设备蚀刻设备、检验设备、分选设备、点测设备、环保设备、动力设备等,实施全面的技术升级和更新,建成6000kk组新型显示LED mini芯片智能化产线,实现生产作业数字化,管理平台智能化, 决策应用实战化。
项目建成后,预计可实现新增年产52.8万片蓝绿芯片(折2寸片),和96万片红黄芯片(折2寸片)。

据了解,江西乾照光电有限公司成立于2017年,是厦门乾照光电股份有限公司全资子公司,专门从事全色系LED外延片、芯片以及高性能砷化镓太阳能电池研发、生产和销售等。项目进展方面,2024年,海信乾照江西半导体基地项目也已投产,项目总投资,主要生产RGB显示红光芯片、Mini LED以及高端LED等产品。
编辑:严志祥
来源:半导体照明网
【版权声明】
1.凡注明来源∶"中国照明网"的文章,版权均属中国照明网所有,任何媒体、网站或个人未经授权不得转载、链接或以其他方式复制发布。
2.凡第三方提供的稿件资料或转载的文章,目前在于传递更多信息及用于网络分享,并不代表本网赞同其观点和对其真实性负责。
3.鉴于本网发布稿件来源广泛、数量较多,如著作权人发现本网转载了其拥有著作权的作品时,请主动与本网联系,本网将及时修改或删除。
热门文章 换一换
- 1明日开播!欧普浴霸漠河极寒挑战终极预告
- 2宜美照明发布全光谱灯具,以自然之光守护双眼健康
- 3武汉大学联合欧普照明全球首发SDL淡彩光情绪图谱,引领彩色照明标准化
- 4出圈秘诀!2025年最值得关注的七大文旅夜游灯光设计手法
- 5低空经济崛起:照明行业的“天空机遇”与破局之道
- 6降本获利 能源优化|三星照明科技用户侧储能解决方案
- 7浙江耀信工程咨询有限公司关于2025年仙居县经济开发区园区路灯照明设施养护项目的公开招标公告
- 8照明行业请注意!GB26572-2025新国标将落地有害物质管控进入强制时代
- 92025照明出口 “压力山大”!北美遇冷、欧盟变天,整体格局到底藏着什么变数?
- 10天津市南开区城市管理委员会机关政府采购意向公告-2026年南开区奥体周边(迎全运)夜景灯光设施运维项目
- 11全球首发!三思陶瓷球泡为中国照明高端化立标杆
- 12从一盏灯到一场梦,看葛仙村如何为文旅夜游注入灵魂
- 13资本重注下的照明革命:MicroLED如何重构“光与显”的价值边界?
- 14双拥双退中心LED屏的公开招标公告-采购/资审公告
- 15世界第一高桥背后的“光动力”:昕诺飞以照明创新重塑文旅照明标杆
- 16大连工业大学信息科学与工程学院2026届毕业生秋季第二场专场招聘会邀请函
- 17深度对话:朱伟凯团队解码杭州亚运会“轻照明”,以可持续设计重塑行业标杆
- 18青田县“一镇三乡”路灯节能项目(一期)合同公告11N1484601422025601














廖小姐
中国照明网网友交流群:2223934、7921477、9640496、11647415