勤上股份原实控人股权原实控人股权面临强制网拍
2025-02-25
中国照明网报道

10310
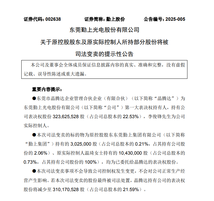
导语: 2月15日,勤上股份(股票代码:002638)正式对外发布通告,披露公司近期收到了来自广东省东莞市中级人民法院(简称“东莞中院”)的《变卖公告暨网络司法变卖告知书》。根据该通知,东莞中院已决定在京东网络司法拍卖平台上,对东莞勤上集团有限公司所持有的302.5万股公司股份,以及原实际控制人温琦女士所持有的1043万股公司股份进行公开网络司法变卖。
2月15日,勤上股份(股票代码:002638)正式对外发布通告,披露公司近期收到了来自广东省东莞市中级人民法院(简称“东莞中院”)的《变卖公告暨网络司法变卖告知书》。根据该通知,东莞中院已决定在京东网络司法拍卖平台上,对东莞勤上集团有限公司(简称“勤上集团”)所持有的302.5万股公司股份,以及原实际控制人温琦女士所持有的1043万股公司股份进行公开网络司法变卖。
此次股权变卖的起因源于一场诉讼纠纷。

公告详细指出,本次司法变卖的标的具体包括:勤上集团所持有的3,025,000股股份(占公司总股本的0.21%,占其持股比例的2.06%),以及温琦女士所持有的10,430,000股股份(占公司总股本的0.73%,且为其全部持股),这些股份此前均已委托给东莞市晶腾达企业管理合伙企业(有限合伙)进行表决权代理。
值得注意的是,晶腾达目前为勤上股份的第一大表决权持有人,其持有的表决权股份高达323,625,528股,占公司总股本的22.53%。而李俊锋则为公司当前的实际控制人。
尽管此次司法变卖涉及较大数量的股份,但公告明确表示,该事项不会导致公司控制权的变更,也不会对公司的正常生产经营活动产生实质性影响。若本次司法变卖的股份最终成交,晶腾达所持有的公司表决权股份将相应减少至310,170,528股,占公司总股本的21.59%。
回顾过往,勤上集团所持有的302.5万股及温琦女士所持有的1043万股股份,曾在2024年12月和2025年1月先后两次遭遇司法拍卖,但遗憾的是,这两次拍卖均未能成功成交。
编辑:严志祥
来源:家居视野
【版权声明】
1.凡注明来源∶"中国照明网"的文章,版权均属中国照明网所有,任何媒体、网站或个人未经授权不得转载、链接或以其他方式复制发布。
2.凡第三方提供的稿件资料或转载的文章,目前在于传递更多信息及用于网络分享,并不代表本网赞同其观点和对其真实性负责。
3.鉴于本网发布稿件来源广泛、数量较多,如著作权人发现本网转载了其拥有著作权的作品时,请主动与本网联系,本网将及时修改或删除。
热门文章 换一换
- 1明日开播!欧普浴霸漠河极寒挑战终极预告
- 2宜美照明发布全光谱灯具,以自然之光守护双眼健康
- 3武汉大学联合欧普照明全球首发SDL淡彩光情绪图谱,引领彩色照明标准化
- 4出圈秘诀!2025年最值得关注的七大文旅夜游灯光设计手法
- 5低空经济崛起:照明行业的“天空机遇”与破局之道
- 6降本获利 能源优化|三星照明科技用户侧储能解决方案
- 7浙江耀信工程咨询有限公司关于2025年仙居县经济开发区园区路灯照明设施养护项目的公开招标公告
- 8照明行业请注意!GB26572-2025新国标将落地有害物质管控进入强制时代
- 92025照明出口 “压力山大”!北美遇冷、欧盟变天,整体格局到底藏着什么变数?
- 10天津市南开区城市管理委员会机关政府采购意向公告-2026年南开区奥体周边(迎全运)夜景灯光设施运维项目
- 11全球首发!三思陶瓷球泡为中国照明高端化立标杆
- 12从一盏灯到一场梦,看葛仙村如何为文旅夜游注入灵魂
- 13资本重注下的照明革命:MicroLED如何重构“光与显”的价值边界?
- 14双拥双退中心LED屏的公开招标公告-采购/资审公告
- 15世界第一高桥背后的“光动力”:昕诺飞以照明创新重塑文旅照明标杆
- 16大连工业大学信息科学与工程学院2026届毕业生秋季第二场专场招聘会邀请函
- 17深度对话:朱伟凯团队解码杭州亚运会“轻照明”,以可持续设计重塑行业标杆
- 18青田县“一镇三乡”路灯节能项目(一期)合同公告11N1484601422025601














廖小姐
中国照明网网友交流群:2223934、7921477、9640496、11647415